Gen3 Platform (Proprietary)

Proprietary Custom 2-in-1 Shipping Pallet and Platform

Top View

Isometric View: Install Configuration

Bottom View

Isometric View: Factory Configuration

This injection molded product serves as both a platform during installation and as a pallet for warehouse logistics. The product is fully proprietary so all images are blurred and product details are kept minimal. I am willing to discuss this during interviews though!

Design

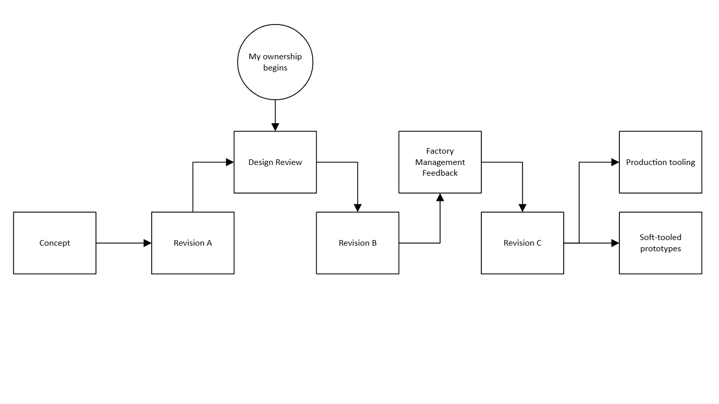
This project was transferred to me by a previous intern. I owned this project from mid-stage design through mass-production.

Top View

Project Flowchart

Design choices

  • Injection Molding chosen for ease of ramp to mass-production
  • Material selection based on meeting specific UL standards
  • Worst-case tolerance stack-up used to ensure functionality while minimizing manufacturing complexity/part price
  • Factory-friendly design allows smooth warehouse logistics

While I cannot disclose much more about this product, I owned all aspects of mechanical design (including drawings) to take this product from mid-stage design, through protypes, and to mass-production.

Therefore I am well-versed in high-volume manufacturing processes such as CNC, Injection Molding, and ramped assembly.

Top View

Field Installation (Est. March 2026)